Một loại bột hydrogel phản ứng với calcium được hình thành ra tức thì để giúp cho việc cầm máu ngay cả trong điều kiện ở nơi chiến trường.

(Minh họa)
Tốc độ từ vết thương làm cho bị mất máu nhiều có thể dẫn đến tử vong từ lâu đã là sự thách thức rất lớn đối với cả các bác sĩ quân y và bác sĩ phẫu thuật về chấn thương. Giờ đây, các chuyên gia nghiên cứu tại Viện Khoa học và Kỹ thuật Tiên tiến Nam Hàn
(KAIST) đã phát minh chế tạo ra một loại thuốc cầm máu dạng bột, tạo thành một lớp màng hydrogel không thể xuyên thủng chỉ trong một giây khi được bôi lên vết thương.
Chất này được gọi là
bột AGCL, được phát minh ra thông qua sự hợp tác đa ngành giữa khoa học vật liệu và kỹ thuật sinh học, với sự đóng góp từ một Thiếu tá quân đội Nam Hàn đang còn tại ngũ, người có nhiều kinh nghiệm chiến trường đã định hình trọng tâm thực tiễn của thiết kế này.
Kỹ thuật giúp cho cầm máu này được nghiên cứu từ một nhóm chuyên gia phối họp chung do giáo sư Steve Park và giáo sư Sangyong Jon dẫn đầu. Khả năng chính của công thức nằm ở việc cho chuyển đổi ngay tức thì thành dạng hydrogel rắn khi tiếp xúc với máu, tạo ra một lớp bịt kín vật lý và hóa học mạnh mẽ giúp làm cầm máu gần như ngay lập tức.
KAIST mô tả bước đột phá này là một bước nâng cao tiềm năng hầu cứu sống người trong những điều kiện khắc nghiệt như trong chiến đấu hoặc thiên tai, nơi mà sự can thiệp kịp thời về y tế hiếm khi có hiệu quả tốt
Các loại băng giúp cầm máu dạng miếng dán truyền thống từ lâu đã gặp khó khăn trong việc xử lý các vết thương không đều hoặc sâu, vì hình dạng phẳng của chúng sẽ cản trở sự tiếp xúc hoàn toàn. Chúng cũng dễ bị ảnh hưởng từ các yếu tố trong môi trường như độ ẩm và nhiệt độ, làm giảm mức độ ổn định và khả năng sử dụng trong thực tế.
Nhóm nghiên cứu của
KAIST đã thiết kế ra giải pháp của họ dưới dạng bột để khắc phục những sự hạn chế đó. Các hạt bột rời có thể bao phủ các vết thương có độ sâu và hình dạng khác nhau.
Chiến lược phát triển và sơ đồ chế tạo bột AGCL/ Tốc độ tạo gel và khả năng hấp thụ máu của bột AGCL (Ảnh minh họa)
Cơ chế hoạt động của
bột AGCL dựa trên các phản ứng ion giữa các polyme tự nhiên và calcium trong máu. Cấu trúc căn nguyên được kết hợp từ 3 vật liệu có nguồn gốc tự nhiên như alginate, gellan gum và chitosan, mỗi loại đảm nhiệm một chức năng riêng biệt.
Các thành phần alginate và gellan gum phản ứng với ion calcium để kích thích quá trình tạo gel cực nhanh, trong khi chitosan liên kết hóa học với các thành phần máu, tăng cường quá trình cho đông máu và cầm máu sinh học.
KAIST thông báo cho biết, phản ứng này tạo ra một lớp gel kết dính trong khoảng có một giây, khiến cho nó trở thành một trong những vật liệu cầm máu tác dụng nhanh nhất được cho thử nghiệm từ trước cho đến nay.
Các sự thử nghiệm về hiệu năng đã làm nổi bật cấu trúc bên trong của loại bột này. Ma trận ba chiều được thiết kế đặc biệt có thể cho hấp thụ lượng máu tương đương 725% trọng lượng của chính nó trong khi vẫn duy trì độ bám dính khá mạnh. Độ bền bịt kín của nó đo được trên 40 kilopascal, tương đương với lực ép mạnh bằng tay, cho phép nó giữ chắc ngay cả trong các tình huống bị chảy máu với áp lực cao.
Ngoài độ bền về mặt cơ học, chất này còn đạt tỷ lệ tan máu dưới 3% và khả năng sống sót của tế bào trên 99%, với hiệu quả kháng vi khuẩn đạt đến mức 99,9%.
Kiểm chứng mức độ hiệu quả trong việc điều trị vết thương thông qua thí nghiệm trên động vật / Kiểm chứng hiệu quả trong mô hình phẫu thuật gan (Ảnh minh họa)
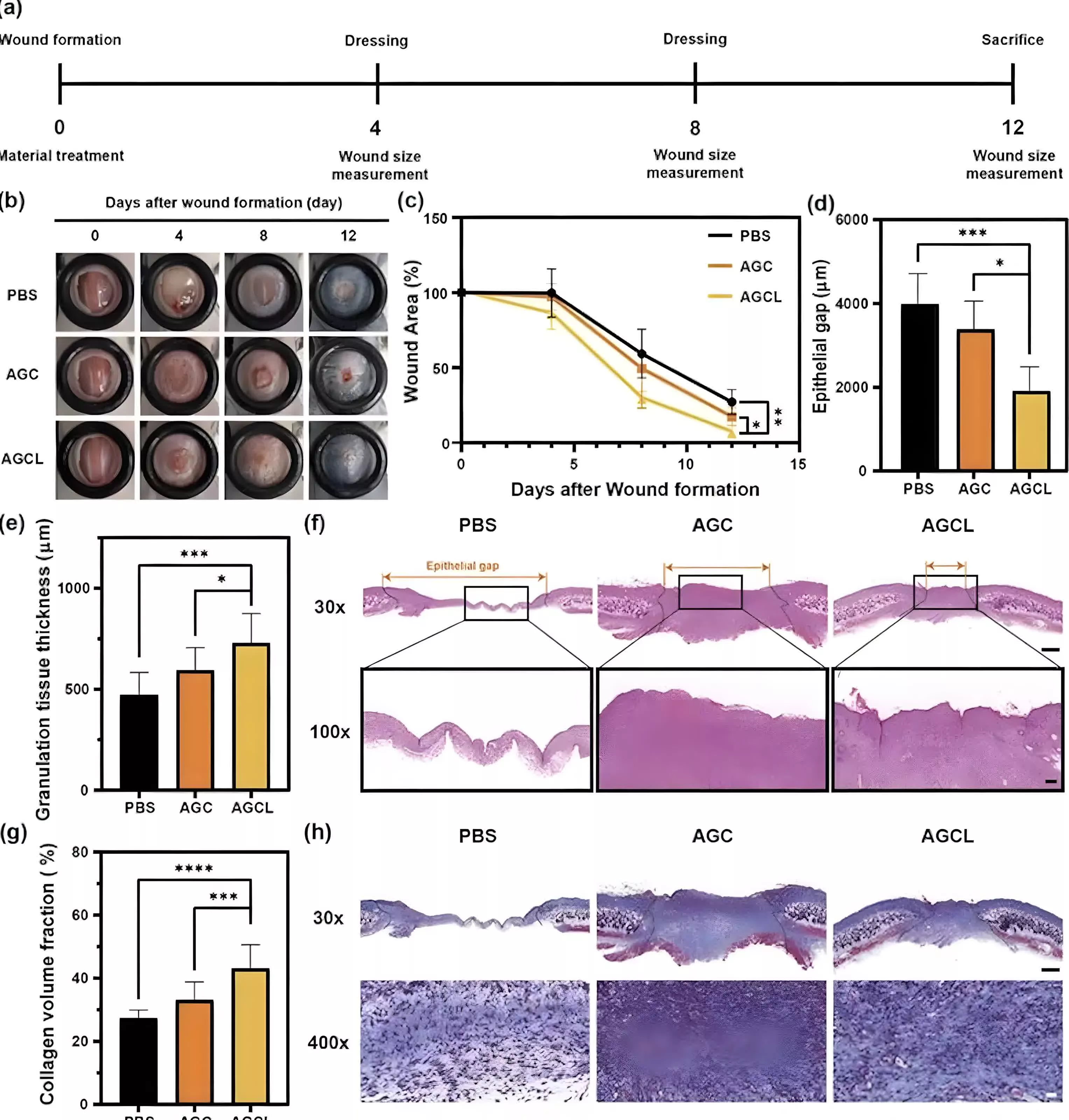
Thử nghiệm trên loài động vật đã củng cố số liệu từ phòng thí nghiệm. Khi được sử dụng cho các tổn thương gan do phẫu thuật, bột này đã làm giảm cả lượng và thời gian chảy máu so với các sản phẩm cho cầm máu hiện có. Chức năng gan trở lại bình thường trong vòng hai tuần điều trị, và các kiểm tra về mức độc tính tiếp theo cho thấy không có gây ra tác dụng bất thường nào. Vật liệu này cũng cho thấy lợi ích cho tái tạo mô, hỗ trợ sự hình thành và phát triển của các mạch máu mới và collagen tại vị trí vết thương.
Có lẽ điểm đáng chú ý nhất đối với khoa y học cấp cứu là tính cách ổn định của vật liệu này dưới các điều kiện khắc nghiệt. Các chuyên gia nghiên cứu cũng phát hiện ra cho thấy, bột vẫn giữ được mức hiệu quả trong hai năm, ngay cả trong điều kiện nhiệt độ và độ ẩm cao. Độ tin cậy đó, cùng với dạng bột, sẽ giúp cho việc vận chuyển và cho bảo quản trở nên dễ dàng hơn đối với các đơn vị quân đội hoặc các đội ứng phó thảm họa ở những khu vực xa xôi hoặc hiểm trở.
KAIST mô tả dự án này như một ví dụ về việc chuyển giao kỹ thuật quân sự quốc phòng sang lĩnh vực đổi mới dân sự, một con đường mà các kỹ thuật như GPS và lò vi sóng đã từng trải qua. Nghiên cứu này đã giành được cả
Giải thưởng Chủ tịch KAIST Q-Day năm 2025 và Giải thưởng của Bộ trưởng Quốc phòng tại Hội nghị Học thuật Quốc phòng
KAIST-KNDU năm 2024.
Nghiên cứu sinh tiến sĩ kiêm Thiếu tá quân đội Kyusoon Park, người tham gia cuộc nghiên cứu, cho biết động lực của ông là "
tinh thần trách nhiệm cứu sống thêm một người lính nữa", đồng thời bày tỏ hi vọng rằng kỹ thuật này
"sẽ được cho sử dụng như một kỹ thuật cứu sinh trong cả lĩnh vực quốc phòng và y tế tư nhân".